Gói Dữ liệu 3 Cấp của Công cụ Xếp hạng Tìm kiếm GSA
Kể từ khi chúng tôi bắt đầu với các gói dữ liệu xếp hạng công cụ tìm kiếm GSA vào tháng 7 năm 2013, chúng tôi đã nhận được phản hồi rất tích cực. Chúng tôi đã tạo ra khoảng 5.000 gói dữ liệu tùy chỉnh cho... Công cụ xếp hạng công cụ tìm kiếm GSA giúp người dùng tiết kiệm rất nhiều thời gian, công sức và tiền bạc, và chúng tôi đã nhận được phản hồi tuyệt vời từ tất cả khách hàng.
Chúng tôi liên tục cập nhật các gói dữ liệu để theo kịp những thay đổi và cải tiến không ngừng được lập trình vào phần mềm.
Cho đến nay, chúng ta đã có các cấp độ 1, 2, 5 và 7. Bộ dữ liệu xếp hạng công cụ tìm kiếm GSA. Chúng tôi đã quyết định rằng đã đến lúc bổ sung thêm một số biến thể vào các gói dữ liệu.
Vì thế, Tôi rất vui mừng được giới thiệu với các bạn sản phẩm mới nhất của chúng tôi. Công cụ xếp hạng công cụ tìm kiếm GSA Bổ sung gói dữ liệu:
Gói Dữ liệu 3 Cấp của Công cụ Xếp hạng Tìm kiếm GSA
Gói dữ liệu GSA SER là gì – Gói dữ liệu 3 cấp
3 cấp độ Gói dữ liệu GSA Search Engine Ranker là một dự án được tạo tùy chỉnh. Dựa trên các yêu cầu của bạn được cung cấp trong một tệp duy nhất, bạn khôi phục tệp đó trên GSA SER của mình để cung cấp cho bạn. một dự án 3 tầng được thiết lập hoàn chỉnh. Dưới đây là các thành phần cấu tạo nên gói sản phẩm.
- 3 cấp độ
- 50 Tài khoản email của GSA Search Engine Ranker Mỗi cấp độ. Tổng cộng 150 tài khoản email cho mỗi dự án (với tùy chọn nâng cấp lên 100 tài khoản tên miền gốc). Tài khoản email của GSA Search Engine Ranker (mỗi cấp)
- ]3 tài liệu PDF. Mỗi tài liệu Tối ưu hóa SEO, có liên kết hình ảnh, các liên kết ngữ cảnh và các liên kết nội dung
- Tất cả các trường GSA đều đã được điền đầy đủ – lựa chọn nền tảng, dữ liệu, tùy chọn, bộ lọc, lựa chọn công cụ tìm kiếm.
- 40 tệp bài viết khác nhau liên quan đến từ khóa, được phân loại theo cú pháp cho mỗi cấp độ.
- Tệp từ khóa – thu thập từ khóa đuôi dài
- Một tệp duy nhất đến HOÀN TOÀN thiết lập dự án 3 tầng của bạn
[toàn chiều rộng]
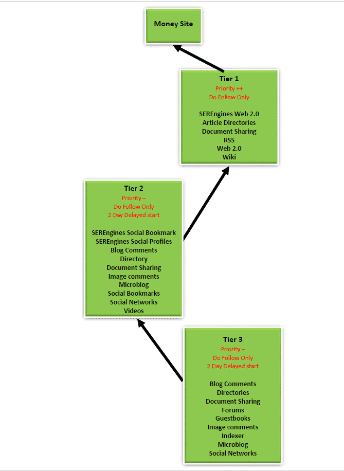
Tổng quan về gói dữ liệu 3 cấp độ của GSA Search Engine Data.
[/full_width]
[toàn chiều rộng]
Tổng quan về từng trong 3 cấp độ
[one_third padding=”0 10px”]
Cấp 1
Ưu tiên ++
Chỉ tuân theo (cũng như các trang web sử dụng cả thuộc tính do/no follow)
[/one_third][one_third padding=”0 10px”]
Cấp độ 2
Sự ưu tiên -
Chỉ tuân theo(cũng như các trang web sử dụng cả thuộc tính do/no follow)
Khởi hành muộn 2 ngày (Có nghĩa là nó sẽ bắt đầu 2 ngày sau khi cấp độ 1 bắt đầu)
- SEREngines Đánh dấu trang xã hội
- SEREngines Hồ sơ mạng xã hội
- Bình luận trên blog
- Thư mục
- Chia sẻ tài liệu
- Bình luận hình ảnh
- Tiểu blog
- Dấu trang xã hội
- Mạng xã hội
- Video
[/one_third][one_third padding=”0 10px”]
Cấp độ 3
Sự ưu tiên -
Chỉ tuân theo(cũng như các trang web sử dụng cả thuộc tính do/no follow)
Khởi hành muộn 2 ngày (Có nghĩa là nó sẽ bắt đầu 2 ngày sau khi cấp độ 2 bắt đầu)
- Bình luận trên blog
- Thư mục
- Chia sẻ tài liệu
- Diễn đàn
- Sổ lưu bút
- Bình luận hình ảnh
- Chỉ mục
- Tiểu blog
- Mạng xã hội
[/one_third] [/full_width]
[toàn chiều rộng]
Nhận ngay gói dữ liệu GSA SER 3 cấp độ của bạn
Đặt hàng gói dữ liệu GSA SER 3 Tier
[/full_width]






